ActiveUltraFeedback: Efficient Preference Data Generation using Active Learning
Development of ActiveUltraFeedback, a RLHF pipeline for Preference Data Generation utilizing Active Learning 
Development of ActiveUltraFeedback, a RLHF pipeline for Preference Data Generation utilizing Active Learning 
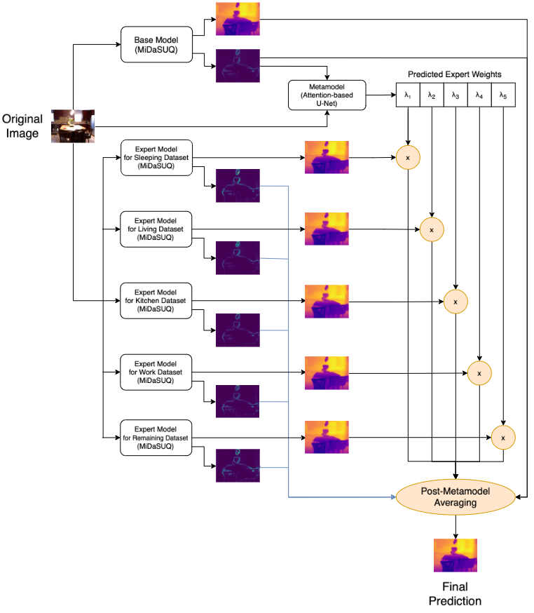
Finetuning a MixtureofExperts-Metamodel for Monocular Depth Estimation by utilizing Epistemic Uncertainty Estimation 
Custom implementation of the DeltaNet and Mamba SSM, comparing performance/throughput against a Transformer baseline, and testing distributed data parallel (DDP) schemes 
Analyzing the mathematics of Attention layers with Random Matriz Theory under a finite-dimensional Gaussian Approximation 